Nonamed Develog
[TIL][240911] 프로젝트 시작, 끝 없는 문서 작성...(SA) 본문
오늘부터 프로젝트를 시작해서 SA 문서를 작성하고, 튜터님의 피드백을 받은 내용을 정리하고자 한다.
SA 문서: https://www.notion.so/S-A-18b0371e1833439883a0be87d77840ca?pvs=4
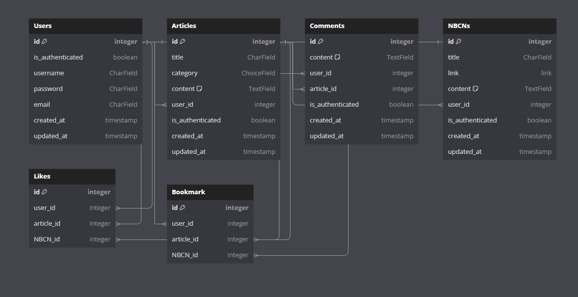
4. 데이터 아키텍처 (ERD)
주요 테이블:

튜터님 피드백
user의 권한을 구분하여 Articles를 사용할 수 있는 user가 있고, NBCNs 을 사용할 수 있는 user을 구분하기 위해
Articles와 NBCNs 테이블을 구분하였지만, 비슷한 필드를 가지고 있는 테이블일 경우, 나누지 않고 같은 테이블을 사용하는 것이 좋다고 하셨다. 같은 테이블을 사용할 경우, API 작업이나 메소드 작업하기 용이하기 때문에 같은 필드의 테이블은 하나로 묶는 것이 좋다.
그러나 작업 상황에 따라 구분이 필요하다면 그렇게 진행해보고, 이렇게 작업했을 때의 장단점을 기억하고 추후 프로젝트 작업 시, 기호에 따라 필요한 작업을 진행해보면 된다.
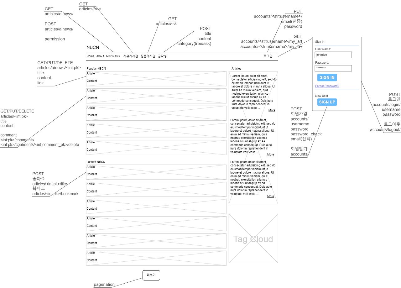
와이어프레임
다음은 Sparta News 프로젝트의 백엔드 중심 와이어프레임입니다. API의 구조 및 주요 기능을 보여줍니다.

Tutor's Feedback
페이지별로 여러 와이어프레임을 만드는 것이 좋다. 각 페이지의 기능을 쉽게 알아볼 수 있고, 여러 와이어프레임으로 구분해두어야 작업할 때 서로 의견 충돌이 없다.
'WHAT I LEARN > TIL' 카테고리의 다른 글
| [TIL][240914] DRF Permission Class (1) | 2024.09.14 |
|---|---|
| [TIL][240912] Pull Request와 Local Merge (1) | 2024.09.13 |
| [TIL][240910] Django와 웹 크롤링 (2) | 2024.09.10 |
| [TIL][240906] Troubleshooting 3: url routing의 순서 (0) | 2024.09.09 |
| [TIL][240906] Troubleshooting 2: 중복된 코드의 냄새 (0) | 2024.09.06 |